作者:霍尔德科技 更新时间:2024-11-10
总氮检测仪是一款可以检测水中总氮含量的仪器,现阶段使用越来越广泛。水中的总氮含量是衡量水质的重要指标之一,其测定有助于评价水体被污染和自净状况,这是因为地表水中氮含量超标时,微生物大量繁殖,浮游生物生长旺盛,会出现富营养化状态。那总氮检测仪该怎么使用呢?

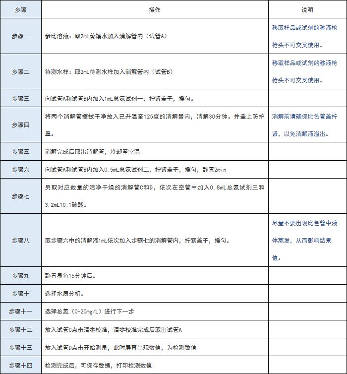
总氮检测仪使用方法:

总氮检测仪操作注意事项:
1.试剂的配制
过硫酸钾的溶解速度非常慢,若要加快溶解,绝对不能盲目加热,即使加热,也最好采用水浴加热法,且水浴温度一定要低于60℃,否则过硫酸钾会分解失效。配制该溶液时,可分别称取过硫酸钾和氢氧化钠,两者分开配制,再混合定容,或者先配制氢氧化钠溶液,待其温度降到室温后再加入过硫酸钾溶解。若二者在一只烧杯中溶于水,应缓慢加水,同时搅拌,防止氢氧化钠放热使溶液温度过高引起局部过硫酸钾失效。
2.玻璃器皿的洗涤
所使用的玻璃器皿应先用(1+9)盐酸浸泡后,再用无氨水冲洗数次才能使用,否则,也会造成空白值偏高或平行性较差的情况。
3.消解温度、压力的控制
使用医用手提蒸气灭菌器的实验室,因测定压力为1.1~1.4kg/cm2,温度为120℃~124℃,消解时,要求达到规定温度压力后即开始计时,而我的一般经验是,直接打开放气阀加热一段时间,待蒸气灭菌器内的冷空气被彻底赶尽、放出热蒸气后再关闭放气阀消解,并且将消解温度控制在123℃,这样测定结果最为理想。
4.比色时的注意事项
该项目的测定涉及两个波长(220nm和275nm),建议在测定完一组样品的同一波长后,再调整到另一波长,统一测定,不要测完一个样品的两个吸光度后再换另一个样品,这样反复调整波长会引起一定的测量误差。
5.试剂的选择
碱性过硫酸钾消解紫外分光光度法测定总氮的过程中,过硫酸钾是至关重要的试剂。首先,试剂的纯度关系到空白值的高低、测定结果的准确度。一般普通分析纯过硫酸钾的总氮含量最高不超过0.005%,但由于试剂质量存在差异,有些厂家、批次的试剂含氮量常常达不到这个要求,致使空白值偏高。因此,有条件的话建议使用优级纯试剂,尽量降低试剂中的含氮量,从而降低实验空白值。
6.实验用水及试剂的质量检验
若实验的空白值不够理想,则需要对实验用水及试剂进行检验,以选择出含氮量最低的水和试剂,获得理想的空白值。

以上就是关于总氮检测仪使用相关介绍,希望对大家有所帮助!
本文网址://www.thinkdipg.com/yiqi/1794.html
总氮水质在线监测仪优缺点(总氮水质在线监测仪故障及干扰)
2024-06-26山东启动入海河流总氮治理专项行动(水质总氮超标怎么治理)
2023-02-15水质高锰酸盐指数测定国标方法(高锰酸盐指数检测注意事项)
2024-01-30水质检测总氮标准(污水中总氮和氨氮的关系)
2022-05-24总磷检测仪的工作原理(如何正确使用总磷检测仪)
2023-10-11在线余氯检测仪检测不出数据的原因(在线余氯检测仪电极如何维护)
2022-12-08氨氮检测仪使用常见问题(氨氮检测仪工作原理)
2023-08-16五参数水质监测仪检测参数有哪些(五参数水质监测仪使用方法)
2023-07-11余氯在线检测仪如何使用(余氯在线检测仪怎么标定)
2023-07-19水质红外测油仪具体操作步骤(水质红外测油仪厂家)
2023-01-28